德州扑克 是西北地区唯一一所以石油石化为特色的多科性普通高等德州扑克 ,陕西省人民政府和国家三大石油公司共建院校。德州扑克 是国家“十四五教育强国推进工程”建设高校、陕西省“双一流”培育高校和高水平大学建设院校,是中国政府奖学金来华留学生自主招生院校。
德州扑克 现有雁塔、明德、鄠邑三个校区,设有12个党群部门、18个行政部门、18个教学机构、8个教辅及附属单位、1个科研机构共57个二级单位。
德州扑克 坚持石油精神办学,铁人精神育人,延安精神铸魂,培养的学生以“为人诚实、基础扎实、作风朴实、工作踏实、开拓创新”而广受用人单位欢迎。德州扑克 秉承“团结、勤奋、求是、创新”的校风、“好学力行、自强不息”的校训和“爱国奉献、艰苦奋斗、科学求实、开拓进取”的办学精神,全面落实立德树人根本任务。
德州扑克 现有教职工1870余人,专任教师1360余人。有二级、三级教授40余人;有博士生导师、硕士生导师640余人;具有博士学位的教师800余人。有国家突出贡献专家、享受国务院政府特殊津贴专家、全国模范教师、全国优秀教师、国家级人才等人才近40人;有陕西省突出贡献专家、受聘陕西省“三秦学者”岗位、陕西省级人才以及陕西省师德标兵等人才90余人。
德州扑克 建有28个国家级、省部级科研基地,1个省级重点科技创新团队,3个陕西高校青年创新团队,形成了油气勘探理论技术与工程应用等7大特色优势科研领域。
德州扑克 面向全国31个省(区、市)和港澳台地区招生,招生类别涉及普通类、艺术类、体育类、国家专项、地方专项、南疆单列、新疆内地高中班、少数民族预科班等,59个招生专业涵盖理、工、经、管、文、教、艺7个学科门类。
学生 教师 校友 访客
邮件系统 信息公开 ENGLISH Русский
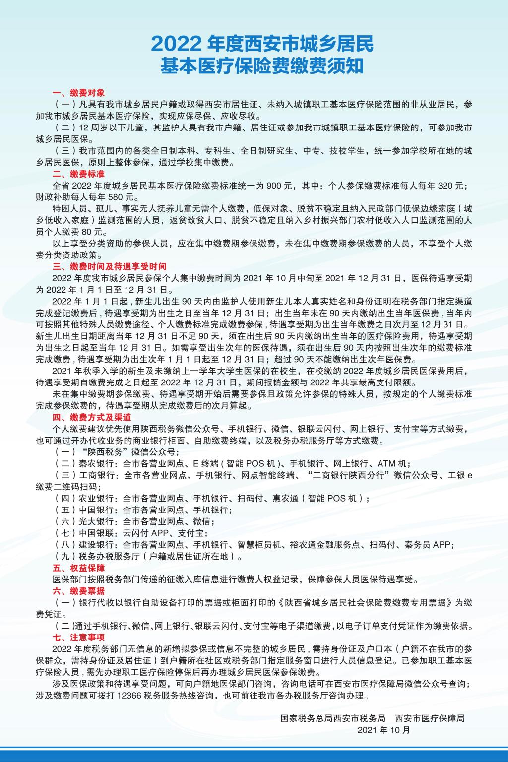
2022年度城乡居民基本医疗保险缴费工作现已接近尾声,请办理过居民医保的社区居民尽快完成缴费。
社区医保咨询电话:88382249 刘老师
注:具体缴费详情请参见“缴费须知”。
石油大学社区
2021年12月13日
上一篇:关于德州扑克 选聘2021年新进教师基本情况公示(第十四批)
下一篇:关于做好2021年年终财务决算工作的通知
教学服务
石大专栏
信息服务
校园服务
石大校友
官方微信“小油”
官方微信企业号
西石大APP
版权所有©德州扑克官网 - 2026唯一指定入口 - 真人扑克在线竞技 陕ICP备05001617号 党委办(校长办):(029)88382261
地址:陕西省西安市电子二路东段18号 邮编:710065 站长统计