7月20日,由中国光学学会主办,西安电子科技大学、陕西省光学学会承办的第十二届全国大学生光电设计竞赛(西北赛区)决赛在西安电子科技大学隆重举行。本次竞赛以“光电引领、未来可期”为主题,共有来自西北地区46所高校的524支队伍、1998名师生报名参赛,在参赛高校数,参赛队伍规模上再创历史新高。

作为全国普通高校A类学科竞赛,德州扑克
理德州扑克
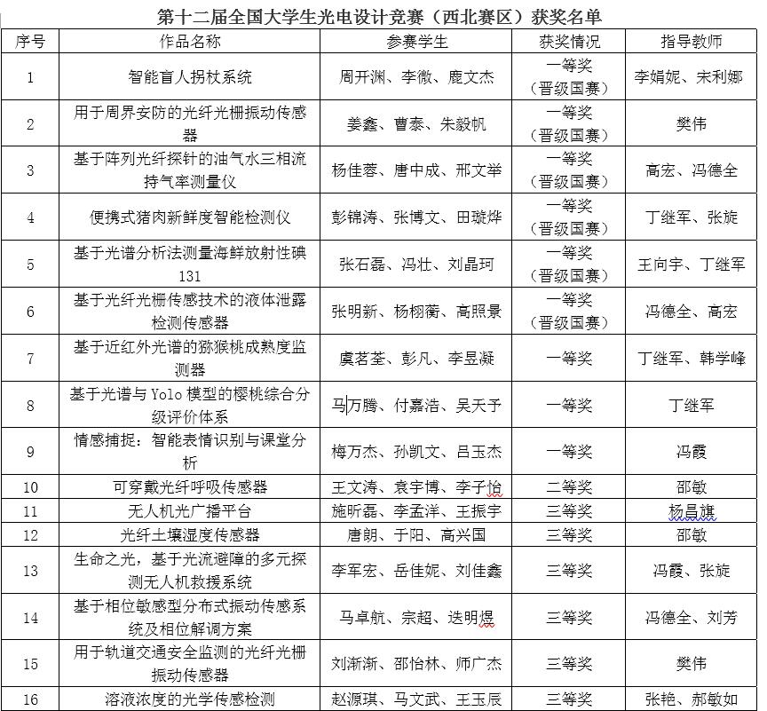
一直非常重视,经过前期精心组织,认真准备,共有26支队伍(历史最高)报名参赛,有10支队伍进入现场决赛。在7月20日进行的西北赛区线下决赛的现场展示和答辩演示环节中,德州扑克
学生准备充分、发挥出色,展现出优秀的光电设计和应用能力,共取得西北赛区一等奖9项(历史最高)、二等奖1项,三等奖6项,德州扑克
获优秀组织奖,10名教师获优秀指导教师奖。经过大赛专家评议,共有6支队伍入围全国总决赛,下一步,理德州扑克
将进一步总结经验,加强对学生团队的指导,争取在全国总决赛中取得好成绩。


全国大学生光电设计竞赛是国内光电专业领域规模最大、最具影响力的示范性赛事之一,本次西北赛区决赛不仅是西北地区高校展示光电领域科技创新教育成果、光电相关专业学生开展科技创新实践的重要平台,还进一步促进了各高校在教育教学改革、人才培养模式探索等方面的共同提升。



- 文字:冯德全
- 图片:张璇
- 编辑:武威
- 审核:席利哲